○伊勢原市職員服務規程

平成7年3月31日

訓令第2号

伊勢原市職員服務規程(昭和39年伊勢原市訓令第1号)の全部を改正する。

(趣旨)

第1条 この訓令は、法令その他別に定めがあるもののほか、地方公務員法(昭和25年法律第261号。以下「法」という。)第3条第2項に規定する一般職に属する全ての職員(以下「職員」という。)の服務に関し必要な事項を定めるものとする。

(令2訓令3・一部改正)

(服務の原則)

第2条 職員は、全体の奉仕者として、公務を民主的かつ能率的に運営すべき責務を深く自覚し、誠実かつ公正に職務を執行しなければならない。

(服務の宣誓)

第3条 伊勢原市職員の服務の宣誓に関する条例(昭和29年伊勢原市条例第36号)第2条に規定する服務の宣誓は、人事通知書の交付後に行うものとする。

(令5訓令3・一部改正)

(新任者の履歴書等の提出)

第4条 新たに採用された職員(以下「新任者」という。)は、任命された日から5日以内に履歴書(第1号様式)に保証書(第2号様式)を添え、人事主管課長に提出しなければならない。ただし、人事主管課長が認める場合は、履歴書及び保証書の提出を省略することができる。

(令2訓令3・令5訓令3・一部改正)

(履歴事項の変更届)

第5条 職員は、次に掲げる事由が生じたときは、速やかに履歴事項変更届(第3号様式)を所属長を経て、人事主管課長に提出しなければならない。ただし、人事主管課長が認める場合は、履歴事項変更届の提出を省略することができる。

(1) 氏名の変更

(2) 住所の異動

(3) 学歴の取得

(4) 資格の取得

(平16訓令1・令2訓令3・令5訓令3・一部改正)

(職員証)

第6条 職員(法第22条の2第1項に規定する会計年度任用職員(以下「会計年度任用職員」という。)を除く。以下この条、次条第23条及び第24条において同じ。)は、その身分を明確にし、公務の適正な執行を図るため、常に職員証(第4号様式)を所持し、職務の執行に当たり職員であることを示す必要があるときは、これを提示しなければならない。

2 職員証は、取扱いを慎重にし、他人に貸与又は譲渡してはならない。

3 職員証の記載事項に変更が生じたときは、人事主管課長に職員証を提出し、書替えの手続をとらなければならない。

4 新任者は、任命された日から5日以内に職員証用の写真(上半身、脱帽、縦2センチメートル、横2センチメートルのもの)を人事主管課長に提出しなければならない。

5 職員は、退職等したときは、遅滞なく人事主管課長に職員証を返納しなければならない。

(平15訓令1・令2訓令3・一部改正)

(職員き章)

第7条 職員は、職務の執行に当たり、その身分を明確にし、公務員としての心構えと態度を保持するため、常に上衣の左胸上部に職員き章(第5号様式。以下「き章」という。)を付けなければならない。ただし、次条に規定する名札を付ける場合は、この限りでない。

2 き章は、職員に貸与する。

3 新任者には、服務の宣誓を終った後に、き章を貸与する。

4 き章は、これを他人に貸与又は譲渡してはならない。

5 職員は、退職等したときは、遅滞なく人事主管課長にき章を返納しなければならない。

(名札)

第8条 職員は、職務の執行に当たり、市民に対し、安心感を与え、かつ、職員としての自覚を促し、その責務の明確化を図るため、執務中名札(第6号様式。会計年度任用職員においては、第6号様式の2)を、市民から見やすい位置に付けなければならない。ただし、職務の性質上又は公務の遂行上、支障を生じるおそれがある場合は、この限りでない。

2 前項に規定する名札の貸与等については、前条第2項から第5項までの規定を準用する。

(平15訓令6・令2訓令3・一部改正)

(職員証等の再交付)

第9条 職員証、き章及び名札(以下「職員証等」という。)を紛失し、又は損傷したときは、職員証等再交付願(第7号様式)を所属長を経て、人事主管課長に提出し、再交付を受けなければならない。ただし、損傷した場合にあっては、損傷した証明書等を添付しなければならない。

2 き章及び名札の再交付を受けるときの費用は、実費弁償とする。

(平15訓令1・一部改正)

(出勤簿への押印)

第10条 職員は、定刻までに出勤し、出勤簿(第8号様式)に自ら押印しなければならない。

2 出勤簿は、所属長が管理する。

3 人事主管課長は、必要と認めるときは、所属長に対し、出勤簿の提示を求め、又は検査することができる。

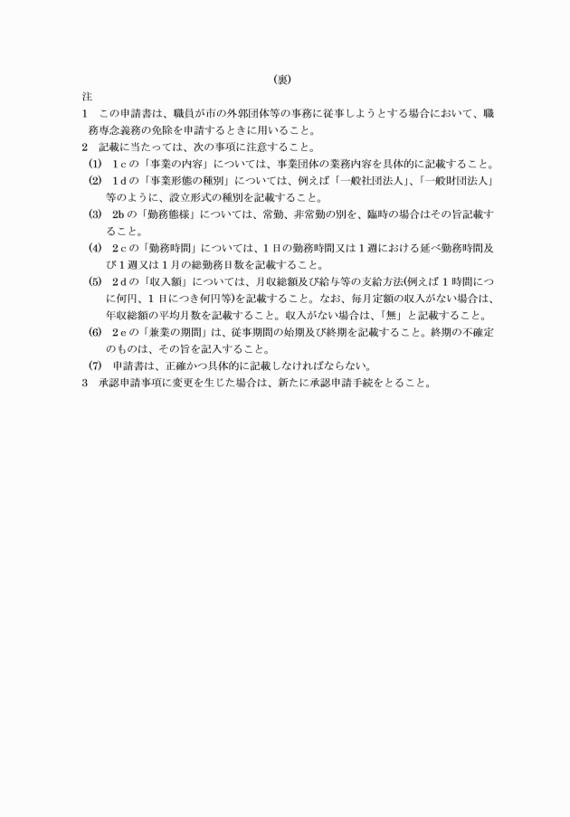
(職務専念義務免除の手続)

第11条 伊勢原市職員の職務に専念する義務の特例に関する条例(昭和29年伊勢原市条例第37号。以下本条において「条例」という。)及び伊勢原市職員の職務に専念する義務の特例に関する規則(昭和44年伊勢原市規則第13号。以下本条において「規則」という。)の規定により、職員が職務に専念する義務の免除について承認を受けようとする場合は、次の各号のいずれかにより手続をとらなければならない。

(1) 条例第2条第1号及び第2号並びに規則第2条第2号及び第3号に規定する場合は、職務専念義務免除承認申請書(第9号様式)を所属長を経て任命権者に提出し、その承認を受けなければならない。

(2) 規則第2条第1号に規定する場合は、職務専念義務免除承認申請書(第9号様式の2)に関係書類を添え、所属長を経て任命権者に提出し、その承認を受けなければならない。

(3) 規則第2条第4号に規定する場合は、別に定めるところにより前2号に準じて手続をとるものとする。

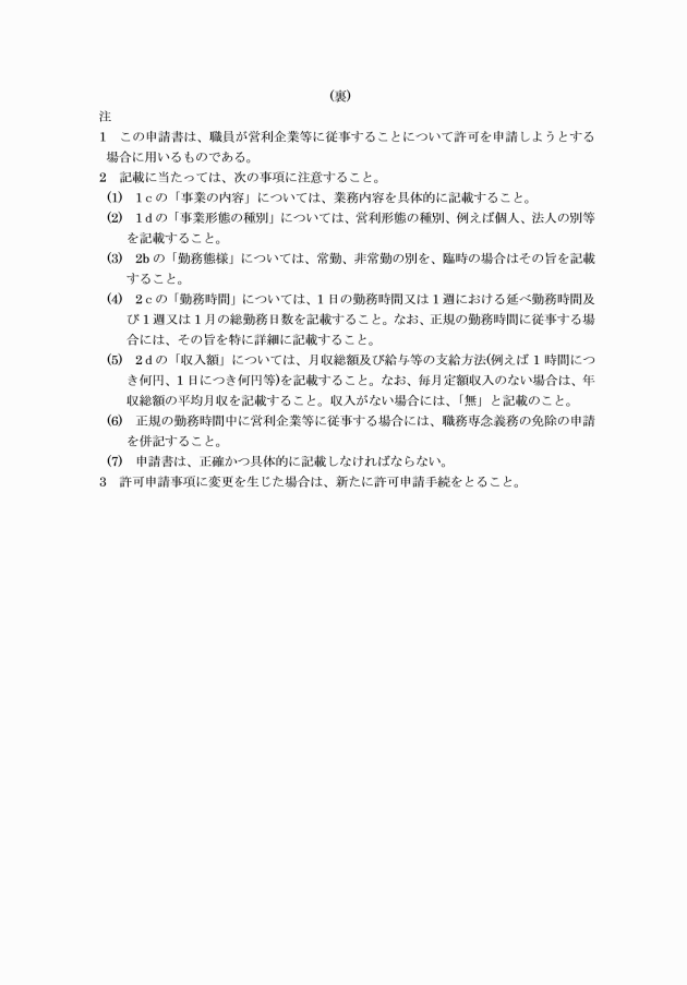
(営利企業等従事許可の手続)

第12条 法第38条第1項及び伊勢原市職員の営利企業の従事に関する許可の基準を定める規則(昭和44年伊勢原市規則第12号)第2条の規定により、職員(非常勤職員(法第22条の4第1項に規定する短時間勤務の職を占める職員及び法第22条の2第1項第2号に掲げる職員を除く。)を除く。)が営利企業等の従事について許可を受けようとする場合は、営利企業等の従事許可申請書(第10号様式)に関係書類を添え、所属長を経て任命権者に提出しなければならない。

(令2訓令3・令5訓令3・一部改正)

(育児休業等の請求手続)

第13条 地方公務員の育児休業等に関する法律(平成3年法律第110号)に基づく職員の育児休業、育児短時間勤務及び部分休業の承認請求その他の手続は、伊勢原市職員の育児休業等の手続等に関する規則(平成4年伊勢原市規則第2号)に定めるところによる。

(平20訓令6・一部改正)

(執務心得)

第14条 職員は、勤務時間中その職責遂行のため必要なとき以外は、みだりに執務の場所を離れてはならない。

2 職員は、一時執務場所を離れるときは、所属長の承認を受けなければならない。

(退庁時の文書等の保管)

第15条 職員は、退庁しようとするときは、各自所管の文書及び物品を整理し、所定の場所に収納し、机上に散逸させてはならない。

2 職員の退庁後、宿日直勤務者の看守を要する文書及び物品は、退庁の際、宿日直勤務者に引き渡さなければならない。

(重要な文書、物品等の取扱い)

第16条 重要な文書を収納する書箱、物品等は非常の場合に備えて搬出しやすい場所に置き、これに非常持ち出しの表示をしておかなければならない。

(証人、鑑定人等としての出頭)

第17条 職員が職務に関連した事項について、証人、鑑定人、参考人等として裁判所その他の官公庁へ出頭する必要がある場合は、その旨を市長に届け出なければならない。

2 前項の場合、職務上知ることができた秘密について発表しようとする場合は、あらかじめ市長の許可を受けなければならない。

(公務旅行)

第18条 公務による旅行(以下「公務旅行」という。)は、伊勢原市職員の旅費に関する条例施行規則(昭和46年伊勢原市規則第17号)に規定する旅行命令票に必要な事項を記入し、旅行命令権者の決裁を受けなければならない。ただし、市内における公務旅行のうち、旅費の支給を必要としない場合には、口頭で命令を受けることができる。

(公務旅行の予定変更)

第19条 公務旅行中、次の各号の1に該当するときは、電報、電話等で速やかに連絡し、帰庁後直ちに所定の手続をとらなければならない。

(1) 用務の都合により旅行日数に変更を生じたとき。

(2) 病気、災害その他事故により用務を遂行できないとき。

(公務旅行の復命)

第20条 公務旅行を終了したときは、上司に随行した場合を除くほか、5日以内に復命書を作成し、旅行命令権者に報告しなければならない。ただし、軽易な事項については、口頭で復命することができる。

(公務旅行等の場合の事務処理)

第21条 公務旅行又は休暇の場合には、担当事務の処理に関し必要な事項をあらかじめ上司に申し出て、事務処理に遅滞を生じないようにしなければならない。

(不在の場合の連絡)

第22条 私事による旅行又は転地療養のため5日以上住所地を離れようとする職員は、連絡先を所属長に届け出なければならない。

(平19訓令4・令5訓令3・一部改正)

(事務引継)

第23条 職員が退職、休職、停職又は配置換えとなった場合は、5日以内に担当事務に関する事項について事務引継書(第11号様式)を作成し、後任者又は所属長の指名した職員(これにより難い場合は、所属長又は直属の上司)に引き継がなければならない。ただし、軽易な事務については、口頭をもってこれに代えることができる。

2 前項の事務引継書には、おおむね次に掲げる事項を記載するものとする。

(1) 担任事務の概要(事業の概要、予算及び支出状況並びに財産、現金、公印、書類及び帳簿の目録)

(2) 処分未了事項

(3) 未着手事項及びこれらの処理の順序、方法、意見等

(4) 将来企画すべき事項及びこれに対する方法、意見等

(5) 前各号に掲げるもののほか必要な事項

(平24訓令2・令5訓令3・一部改正)

(非常の際の服務)

第24条 職員は、庁舎又はその付近に火災その他の異常事態があることを知ったときは、速やかに登庁し、上司の指揮を受けなければならない。ただし、緊迫の場合には、宿日直勤務者とともに臨機に処置をしなければならない。

(委任)

第25条 この訓令に定めるもののほか、職員の服務に関し必要な事項は、別に定める。

この訓令は、平成7年4月1日から施行する。

(平成15年2月13日訓令第1号)

(施行期日)

1 この訓令は、平成15年4月1日から施行する。

(経過措置)

2 この訓令による改正前の伊勢原市職員服務規程に基づき交付した身分証明書は、この訓令の施行の日の前日をもってその効力を失う。

(平成15年10月17日訓令第6号)

この訓令は、平成15年11月1日から施行する。

(平成16年2月2日訓令第1号)

この訓令は、平成16年4月1日から施行する。

(平成19年3月29日訓令第4号)

(施行期日)

1 この訓令は、平成19年4月1日から施行する。

(経過措置)

2 この訓令の施行の際、この訓令による改正前の次の各号に掲げる規程に規定する様式で現に残存するものは、所要の修正を加え、なお当分の間使用することができる。

(1)から(4)まで 

(5) 伊勢原市職員服務規程 第3号様式、第7号様式及び第11号様式

(平成20年3月31日訓令第6号)

この訓令は、平成20年4月1日から施行する。

(平成20年12月25日訓令第16号)

この訓令は、公表の日から施行する。

(平成23年3月31日訓令第4号)

この訓令は、平成23年4月1日から施行する。

(平成24年3月26日訓令第2号)

この訓令は、平成24年4月1日から施行する。ただし、次の各号に掲げる規定は、当該各号に定める日から施行する。

(1) 第1条中伊勢原市事務決裁規程別表第1の1庶務関係の表の事務引継の項を削る改正規定及び第4条の規定 公表の日

(平成24年12月27日訓令第14号)

この訓令は、平成25年1月1日から施行する。

(令和2年3月31日訓令第3号)

この訓令は、令和2年4月1日から施行する。

(令和2年12月1日訓令第6号)

この訓令は、令和3年4月1日から施行する。

(令和5年3月31日訓令第3号)

この訓令は、令和5年4月1日から施行する。

(令和6年3月1日訓令第1号)

この訓令は、令和6年4月1日から施行する。

(平16訓令1・一部改正)

画像画像

(令2訓令6・全改)

画像

(平16訓令1・平19訓令4・令5訓令3・一部改正)

画像

(平24訓令14・全改)

画像

画像

(令6訓令1・全改)

画像

(令6訓令1・全改)

画像

(平15訓令1・平19訓令4・令5訓令3・一部改正)

画像

(平23訓令4・全改)

画像画像

(令5訓令3・一部改正)

画像

(平20訓令16・令5訓令3・一部改正)

画像画像

(平20訓令16・令5訓令3・一部改正)

画像画像

(平24訓令2・追加、令5訓令3・旧第12号様式繰上・一部改正)

画像

伊勢原市職員服務規程

平成7年3月31日 訓令第2号

(令和6年4月1日施行)

体系情報
第4編 事/第3章
沿革情報
平成7年3月31日 訓令第2号
平成15年2月13日 訓令第1号
平成15年10月17日 訓令第6号
平成16年2月2日 訓令第1号
平成19年3月29日 訓令第4号
平成20年3月31日 訓令第6号
平成20年12月25日 訓令第16号
平成23年3月31日 訓令第4号
平成24年3月26日 訓令第2号
平成24年12月27日 訓令第14号
令和2年3月31日 訓令第3号
令和2年12月1日 訓令第6号
令和5年3月31日 訓令第3号
令和6年3月1日 訓令第1号