○伊勢原市指定下水道工事店規則
平成11年1月6日
規則第2号
(趣旨)
第1条 この規則は、伊勢原市下水道条例(昭和48年伊勢原市条例第4号。以下「条例」という。)第7条第2項の規定に基づく指定下水道工事店(以下「指定工事店」という。)及び排水設備等の工事について市長が技能を有する者として認める下水道排水設備責任技術者(以下「責任技術者」という。)について、必要な事項を定めるものとする。
(指定工事店の資格要件)
第2条 指定工事店として市長の指定を受けようとする者は、次に掲げる要件を備えていなければならない。
(1) 専属して従事する責任技術者(以下「専属の責任技術者」という。)がいること。
(2) 工事の施工に必要な設備及び器材を有していること。
(3) 神奈川県内に営業所があること。
(4) 個人にあっては、次のいずれにも該当しないこと。
ア 破産手続開始の決定を受けて復権を得ない者
イ 第17条第2項の規定による責任技術者の登録の取消しの日から起算して2年を経過していない者
ウ 業務に関して不正又は不誠実な行為をするおそれがあると認めるに足りる相当の理由がある者
エ 精神の機能の障害により排水設備等の新設等の工事の事業を適正に営むに当たって必要な認知、判断及び意思疎通を適切に行うことができない者
(平12規則11・平25規則8・令元規則16・一部改正)
(指定の申請)
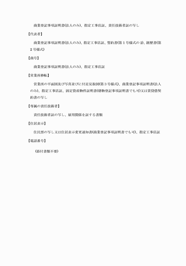
第3条 指定工事店として市長の指定を受けようとする者は、指定工事店指定・更新申請書(第1号様式)に次に掲げる書類を添えて、市長に提出しなければならない。
(2) 法人にあっては、商業登記事項証明書、定款の写し並びに代表者に係る前号に定める書類及び役員に係る誓約書
(3) 営業所の平面図及び写真並びに付近見取図(第3号様式)
(4) 専属の責任技術者名簿(第4号様式)及び雇用関係を証する書類
(5) 専属の責任技術者の下水道排水設備責任技術者証(第12条第3項の規定により市長が交付したものをいう。)の写し
(6) 工事の施工に必要な設備及び器材を有していることを証する書類(第5号様式)
(7) その他市長が必要と認める書類
(平15規則6・平17規則19・平24規則24・平25規則8・令元規則16・一部改正)
3 前項の規定により指定工事店証の交付を受けた指定工事店は、当該指定工事店証を営業所の見やすい場所に掲げておかなければならない。
4 指定工事店は、指定工事店証をき損し、又は紛失したときは、直ちに指定工事店証再交付申請書(第8号様式)を市長に提出し、再交付を受けなければならない。ただし、き損のときは、き損した指定工事店証を返納しなければならない。
(指定の有効期間)
第5条 指定工事店の指定の有効期間は、指定の日から起算して5年とする。
(指定工事店の責務及び遵守事項)
第7条 指定工事店は、下水道に関する法令、条例及び伊勢原市下水道条例施行規則(昭和48年伊勢原市規則第5号。第15条において「規則」という。)の規定に従い、誠実に排水設備工事を施工するとともに、次に掲げる事項を遵守しなければならない。
(1) 工事の申込みを受けたときは、正当な理由がない限り、これを拒んではならない。
(2) 工事は、適正な価格で行い、工事契約に際しては、金額、期限その他必要事項を明確に示さなければならない。
(3) 工事の全部又は大部分を一括して他人に請け負わせてはならない。
(4) 指定工事店としての名義を他人に貸与してはならない。
(5) 条例第6条に規定する排水設備等の新設等の計画及び変更については、市長の確認を受けたものでなければ工事に着手してはならない。
(6) 排水設備等の新設等の工事に使用する材料は、市長が承認する規格のものを使用しなければならない。
(7) 設計及び施工の監理は、専属の責任技術者に行なわせなければならない。
(8) 工事の完了後1年以内に生じた故障等については、不可抗力又は使用者側の責に帰すべき理由によるものでない限り、無償で補修しなければならない。
(9) 工事が完了した際に行う完了検査に専属の責任技術者を立ち会わせなければならない。
(10) 災害等緊急時に、市長から協力の要請があった場合は、これに協力するよう努めなければならない。
(11) 市長が必要と認めて開催する排水設備等の新設等の工事に関する講習会又は説明会に専属の責任技術者を出席させなければならない。
(平25規則8・一部改正)
(1) 組織を変更したとき。
(2) 代表者に異動があったとき。
(3) 商号を変更したとき。
(4) 営業所を移転したとき。
(5) 専属の責任技術者に異動があったとき。
(6) 住所表示、電話番号等に変更があったとき。
(指定の取消し又は一時停止)
第9条 市長は、指定工事店から前条第1項に規定する届出があったときは、直ちに指定を取り消さなければならない。
2 市長は、指定工事店が次の各号のいずれかに該当するときは、指定を取り消し、又は6か月を超えない範囲内において指定を一時停止することができる。
(1) 下水道に関する法令等に違反したとき。
(3) 業務に関し、不誠実な行為があるなど、市が指定工事店として不適当と認めるとき。
4 第2項の規定による指定の取消し又は一時停止によって生ずる損害については、市はその責を負わない。
(平25規則8・一部改正)
(責任技術者の登録資格)
第11条 市長が指定した指定機関が実施する責任技術者の試験に合格した者は、責任技術者の登録を受ける資格を有するものとする。
(1) 破産手続開始の決定を受けて復権を得ない者
(2) 第17条の規定により登録を取り消され、その取消しの日から起算して2年を経過していない者
(3) 精神の機能の障害により責任技術者の職務を適正に営むに当たって必要な認知、判断及び意思疎通を適切に行うことができない者
(4) 市長が前3号と同等として登録が不適当と認める者
(平12規則11・令元規則16・一部改正)
(1) 試験に合格したことを証する書類又は市長が指定した指定機関が実施する下水道排水設備工事責任技術者更新講習(以下「更新講習」という。)を受講したことを証する書類の写し
(2) 住民票の写し
(3) 写真(最近3か月以内に撮影した縦2.5センチメートル、横2センチメートル、無帽正面上半身のもの)2枚
(4) 誓約書
(5) その他市長が必要と認める書類
(平23規則9・平24規則24・令元規則16・一部改正)
(責任技術者の有効期間)
第13条 責任技術者の登録の有効期間は、登録の日から起算して5年とする。ただし、市長が特別な理由があると認める場合は、これを短縮することができる。
(平25規則8・一部改正)
(平25規則8・一部改正)
(責任技術者の責務)
第15条 責任技術者は、下水道に関する法令、条例及び規則の規定に従い、設計、監理及び施工に当たらなければならない。
2 責任技術者は、工事の監理及び施工に当たっては、責任技術者証を常に携帯し、関係者の請求があった場合は、これを提示しなければならない。
3 責任技術者は、市長が指定する期日までに、前条で規定する更新講習を受けなければならない。
4 責任技術者は、責任技術者証をき損し、又は紛失したときは、直ちに責任技術者証再交付申請書(第15号様式)に第12条第1項第2号及び第3号に定める書類を添えて提出し、再交付を受けなければならない。ただし、き損のときは、き損した責任技術者証を返納しなければならない。
(平25規則8・一部改正)
(登録の辞退及び異動の届出)
第16条 責任技術者は、第11条第2項第1号若しくは第3号の資格要件を欠くに至ったとき又は登録を廃止しようとするときは、直ちに責任技術者登録辞退届書(第16号様式)を市長に提出しなければならない。
2 責任技術者は、次の各号のいずれかに該当することになったときは、速やかに責任技術者異動届書(第17号様式)に第12条第1項第3号に定めるもののほか異動の事実を証する書類を添えて、市長に提出しなければならない。
(1) 氏名を変更したとき。
(2) 住所(住居表示の変更を含む。)を変更したとき。
(3) 勤務先を変更したとき。
(令元規則16・一部改正)
(責任技術者の登録の取消し又は一時停止)
第17条 市長は、責任技術者から前条第1項の規定による届出を受けたときは、登録を取り消さなければならない。
2 市長は、責任技術者が次の各号のいずれかに該当するときは、責任技術者の登録を取り消し、又は6か月を超えない範囲において登録を一時停止することができる。
(1) 試験の受験資格がないことが判明したとき。
(2) 不正行為等により試験に合格したことが判明したとき。
(3) 更新講習を受講しないとき。
(4) 条例又はこの規則に違反したとき。
(5) 業務に関し不誠実な行為があるなど、市長が責任技術者として不適当と認めるとき。
4 第2項の登録の取消し又は一時停止によって生ずる損害については、市はその責を負わない。
(平25規則8・一部改正)
(公示)
第19条 市長は、指定工事店に関し、次の各号のいずれかに該当するときは、これを公示する。
(1) 指定工事店を新たに指定したとき。
(2) 指定工事店の指定を取り消し、又は一時停止したとき。
(3) 指定工事店の指定の有効期間満了に際し、継続して指定しなかったとき。
2 市長は、責任技術者に関し、次の各号のいずれかに該当する措置をしたときは、これを公示する。
(1) 責任技術者を新たに登録したとき。
(2) 責任技術者の登録を取り消し、又は一時停止したとき。
3 市長は、第11条第1項及び第12条第1項第1号に規定する指定機関を指定したときは、これを公示する。
(事務連絡会)
第20条 市長は、指定工事店による排水設備等の適正な施工等を確保するため、定期又は必要に応じて事務連絡会を開催するものとする。
2 事務連絡会は、指定工事店及び責任技術者を対象とした講習会等を実施することができる。
3 前項の規定による講習会等の開催に際しては、指定工事店は専属の責任技術者等を出席させなければならない。
(平12規則11・旧第21条繰上)
附則
(伊勢原市指定下水道工事店規則の廃止)
(経過措置)
3 この規則の施行の際現に指定を受けている指定工事店は、改正後の伊勢原市指定下水道工事店規則(以下「新規則」という。)第4条の規定により指定を受けたものとみなす。
4 前項の規定により、指定工事店とみなされたものに係る指定の有効期間については、当該期間が満了するまでは、その効力を有する。ただし、当該期間の満了が平成11年3月31日までの者については、その期間を平成11年4月30日までとみなす。
5 前2項の規定は、責任技術者について準用する。この場合において、「指定」とあるのは「登録」と、「指定工事店」とあるのは「責任技術者」と、「新規則第4条」とあるのは「新規則第12条」と読み替えるものとする。
6 この規則の施行の際現に登録を受けている責任技術者が当該登録の有効期間の満了までに新規則第12条第1項第1号に規定する更新講習を受講したときは、新規則第11条第1項に規定する試験に合格したものとみなす。
附則(平成12年3月31日規則第11号)
(施行期日)
1 この規則は、平成12年4月1日から施行する。
(経過措置)
2 民法の一部を改正する法律(平成11年法律第149号)による改正前の民法(明治29年法律第89号)の規定による心神耗弱を原因とする準禁治産の宣告を受けた準禁治産者以外の準禁治産者(当該宣告が取り消されるまでの間にある者に限る。)については、なお従前の例による。
附則(平成15年3月20日規則第6号)
この規則は、平成15年4月1日から施行する。
附則(平成17年4月1日規則第19号)
この規則は、平成17年4月1日から施行する。ただし、第3条の改正規定、第1号様式及び第10号様式の改正規定は、平成17年3月7日から適用する。
附則(平成20年8月22日規則第31号)
この規則は、公布の日から施行し、第1条の規定による改正後の伊勢原市議会の議員その他非常勤の職員の公務災害補償等に関する条例施行規則の規定、第2条の規定による改正後の伊勢原市非常勤消防団員に係る退職報償金の支給に関する条例施行規則の規定、第3条の規定による改正後の伊勢原市予算決算会計規則の規定及び第4条の規定による改正後の伊勢原市指定下水道工事店規則の規定は、平成20年5月26日から適用する。
附則(平成23年5月30日規則第9号)
この規則は、平成23年7月1日から施行する。
附則(平成24年7月6日規則第24号)
この規則は、平成24年7月9日から施行する。
附則(平成25年3月13日規則第8号)
この規則は、公布の日から施行する。
附則(平成28年3月30日規則第16号)
この規則は、平成28年4月1日から施行する。
附則(令和元年12月10日規則第16号)
(施行期日)
1 この規則は、令和元年12月14日から施行する。
(経過措置)
2 改正後の伊勢原市指定下水道工事店規則の規定は、この規則の施行の日(以下「施行日」という。)以後にされる指定、手続その他の行為について適用し、施行日前に行われた指定、手続その他の行為については、なお従前の例による。
附則(令和3年4月30日規則第18号)
この規則は、公布の日から施行する。
(平12規則11・平15規則6・平17規則19・平24規則24・平25規則8・令元規則16・令3規則18・一部改正)

(令元規則16・追加、令3規則18・一部改正)




(令3規則18・一部改正)

(平25規則8・一部改正)

(令3規則18・全改)


(令3規則18・一部改正)

(令3規則18・一部改正)

(平12規則11・平17規則19・令元規則16・令3規則18・一部改正)


(平17規則19・全改、平28規則16・一部改正)

(平15規則6・平24規則24・令元規則16・令3規則18・一部改正)

(令3規則18・全改)

(平23規則9・一部改正)

(平24規則24・令3規則18・一部改正)

(令3規則18・一部改正)

(平15規則6・平20規則31・平23規則9・平24規則24・令元規則16・令3規則18・一部改正)

(平17規則19・全改、平28規則16・一部改正)
