○伊勢原市児童福祉法に基づく指定障害児相談支援事業者の指定等に関する規則
平成24年3月30日
規則第10号
(趣旨)
第1条 この規則は、児童福祉法(昭和22年法律164号。以下「法」という。)、児童福祉法施行令(昭和23年政令第74号。次条において「政令」という。)、児童福祉法施行規則(昭和23年厚生省令第11号。以下「省令」という。)及び児童福祉法に基づく指定障害児相談支援の事業の人員及び運営に関する基準(平成24年厚生労働省令第29号)に定めるもののほか、指定障害児相談支援事業者の指定等に関し必要な事項を定めるものとする。
(定義)
第2条 この規則で使用する用語の意義は、法、政令及び省令で使用する用語の例による。
3 指定障害児相談支援事業者の指定を受けた事業者は、その旨を当該指定に係る事業所又は施設の入口その他公衆の見やすい場所に掲示しなければならない。
2 市長は、届出の規定により法第24条の28の障害児相談支援事業所の指定を変更したときは、変更指定書(第24号様式)により事業者に通知するものとする。
(公示)
第5条 市長は、法第24条の37の規定に基づき、次に掲げる事項を公示するものとする。
(1) 指定等に係る指定障害児相談支援事業者の名称及び主たる事務所の所在地
(2) 指定等に係る事業所の名称及び所在地
(3) 指定等の年月日
(4) 指定等に係る指定障害児相談支援の種類
(5) 事業の主たる対象者
(6) 事業所番号
附則
(施行期日)
1 この規則は、平成24年4月1日から施行する。
(準備行為)
2 市長は、この規則の施行の日前においても、指定障害児相談支援事業者の指定等に関し必要な業務を行うことができる。
附則(平成28年3月30日規則第16号)
この規則は、平成28年4月1日から施行する。
別表(第3条関係)
添付書類 |
既に指定を受けている事業等について(第2号様式) |
口座振込(変更)依頼書(兼受領委任状)(第3号様式) |
指定障害児相談支援事業所の指定に係る記載事項(第4号様式) |
他の事業所又は施設の従事者と兼務する相談支援専門員について(第5号様式) |
定款 |
履歴事項全部証明書 |
運営規定 |
事業所及び施設の平面図(第6号様式)、事業所の外観及び内部の写真 |
事業所の設備及び備品等の一覧表(第7号様式)及び相談環境の分かる写真 |
管理者及び相談員支援専門員経歴書(第8号様式)、相談支援従事者初任者研修の修了証及び現任研修の修了証 |
実務経験(見込)証明書(第9号様式) |
利用者又はその親族からの苦情を解決するために講ずる措置の概要(第10号様式) |
従業者の勤務の体制及び勤務形態一覧表(第11号様式) |
組織体制図(第12号様式)又はこれに類する書類の写し |
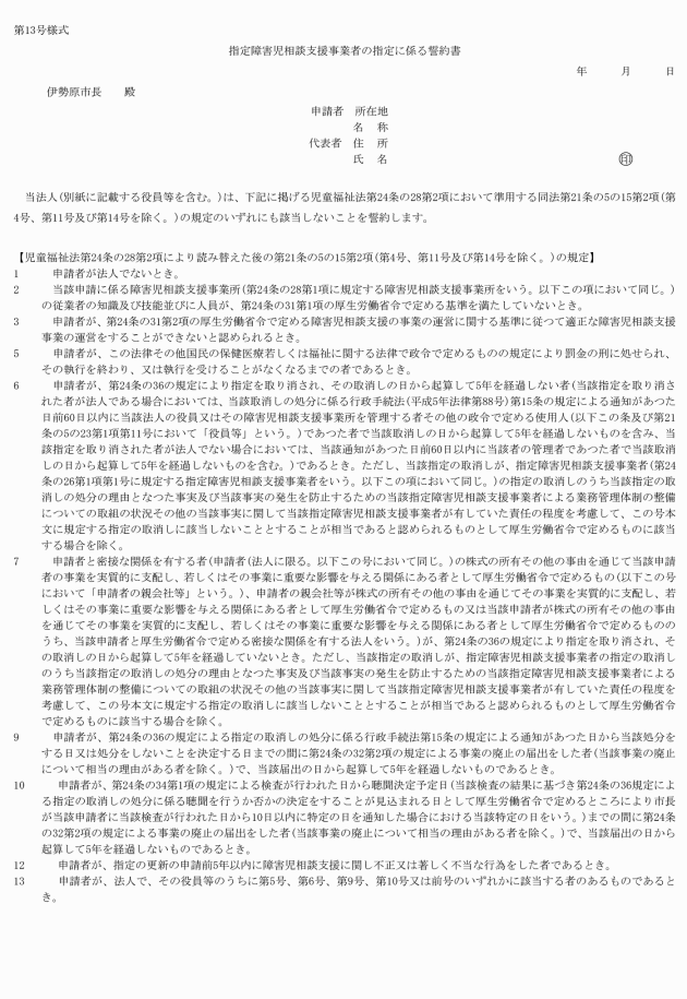
指定障害児相談支援事業者の指定に係る誓約書(第13号様式) |
役員名簿(第14号様式) |
関係機関との協力体制(第15号様式) |
指定障害児相談支援事業所管理者誓約書(第16号様式) |
財産目録又は決算書 |
事業計画書(第17号様式) |
収支予算書 |
建物賃貸借契約書 |
指定障害児相談支援事業開始届(第18号様式) |
主たる対象とする障害の種類を定める理由(第19号様式) |





















(平28規則16・一部改正)

(平28規則16・一部改正)



(平28規則16・一部改正)
