○伊勢原市個人情報の保護に関する法律施行細則
令和5年3月28日
規則第9号
(趣旨)
第1条 この規則は、個人情報の保護に関する法律(平成15年法律第57号。以下「法」という。)、個人情報の保護に関する法律施行令(平成15年政令第507号。以下「令」という。)及び伊勢原市個人情報の保護に関する法律施行条例(令和4年伊勢原市条例第22号。以下「条例」という。)の施行に関し、市長が保有する個人情報の保護について必要な事項を定めるものとする。
(個人情報ファイル簿に準ずるファイル簿を作成する本人の下限数)
第3条 条例第3条の実施機関が別に定める数は、100人とする。
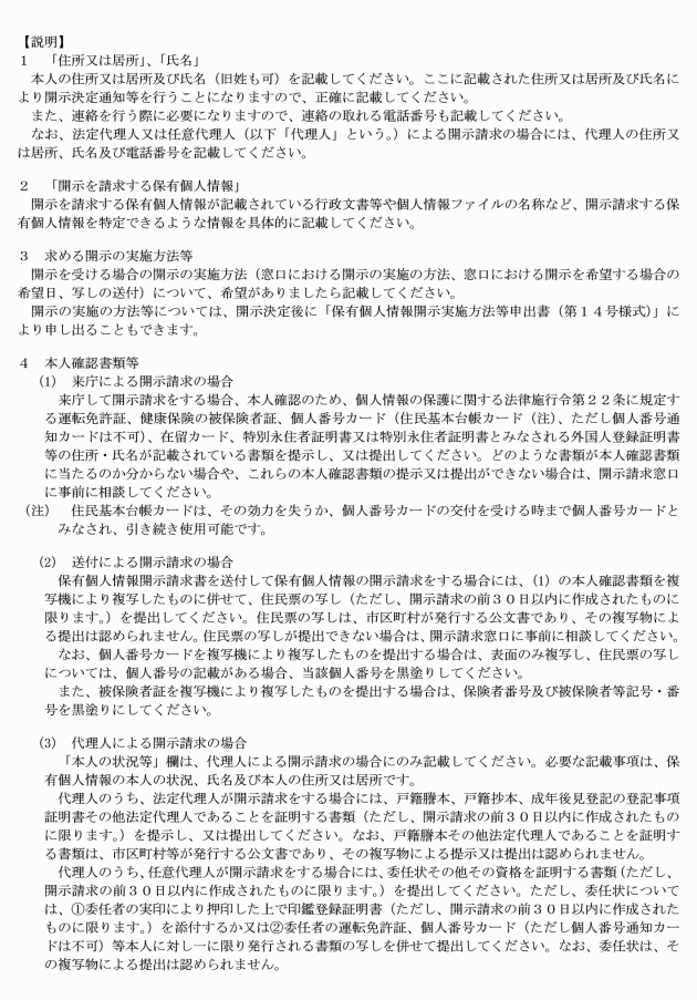
(開示請求書)
第4条 法第77条第1項の規定による開示請求書の提出は、保有個人情報開示請求書(第3号様式)により行わなければならない。
2 前項の場合において、法第76条第2項の規定により代理人が開示請求をするときは、保有個人情報開示請求書に次に係る事項を記載しなければならない。
(1) 法定代理人又は本人の委任による代理人(以下「任意代理人」という。)の別
(2) 本人の氏名及び住所又は居所(法人にあっては、その名称、主たる事務所の所在地及び代表者の氏名)
(3) 本人の状況(未成年者、成年被後見人又は任意代理人の委任者の別)
2 法第82条第2項の規定による通知は、保有個人情報不開示決定通知書(第6号様式)により行うものとする。
(開示請求に対する決定期間の延長等の通知)
第6条 法第83条第2項の規定による通知は、保有個人情報開示決定等期間延長通知書(第7号様式)により行うものとする。
2 法第84条の規定による通知は、保有個人情報開示決定等期間特例延長通知書(第8号様式)により行うものとする。
(開示請求に係る事案の移送の通知)
第7条 法第85条第1項の規定による通知は、保有個人情報開示請求事案移送通知書(第9号様式)により行うものとする。
3 法第86条第3項(法第107条第1項において準用する場合を含む。)の規定による通知は、反対意見書に係る保有個人情報開示決定通知書(第13号様式)により行うものとする。
(電磁的記録の開示の方法)
第9条 法第87条第1項本文の行政機関等が定める方法は、電磁的記録若しくは電磁的記録を光ディスクその他の電磁的記録媒体(電磁的記録であって電子計算機による情報処理の用に供されるものに係る記録媒体をいう。)に複写した物(以下この条において「複写物」という。)を市長が保有する専用機器により再生したものの閲覧若しくは視聴又は複写物の交付とする。ただし、これらの方法により難いときは、電磁的記録を市長が保有するプログラム(電子計算機に対する指令であって、一の結果を得ることができるように組み合わされたものをいう。)を使用して用紙に出力した物の閲覧、その写しの交付その他市長が適当と認める方法により行うものとする。
(閲覧又は視聴による開示の実施)
第10条 法第82条第1項の規定により開示の決定を受けた者が、行政文書(法第87条第1項ただし書に規定する保有個人情報が記録されている文書又は図画の写し並びに前条に規定する専用機器により再生したもの、用紙に出力した物及び市長が適当と認める方法により開示されるものを含む。以下この条において同じ。)の閲覧又は視聴をしようとするときは、当該行政文書を丁寧に取り扱わねばならず、汚損し、又は破損してはならない。
2 前項の規定に違反する者に対しては、市長は、行政文書の閲覧又は視聴を中止させ、又は禁止することができる。
(写しの交付)
第11条 法第87条第1項の規定による写しの交付の部数は、請求1件につき1部とする。
2 条例第4条第2項に規定する写し等の交付に要する費用は、前納とし、その額は、伊勢原市行政文書等の写しの提供に関する規則(平成9年伊勢原市規則第1号)第2条に定める額とする。
(開示の実施の方法等の申出)
第12条 法第87条第3項の規定による申出は、保有個人情報開示実施方法等申出書(第14号様式)により行わなければならない。
(写しの送付に要する費用の納付の方法)
第13条 令第28条第4項の規則で定める方法は、郵便切手で納付する方法とする。
(訂正請求書)
第14条 法第91条第1項の規定による訂正請求書の提出は、保有個人情報訂正請求書(第15号様式)により行わなければならない。
2 第4条第2項の規定は、保有個人情報訂正請求書の記載について準用する。
3 第4条第3項の規定は、保有個人情報訂正請求書の提出について準用する。
(訂正請求に対する決定期間の延長等の通知)
第16条 法第94条第2項の規定による通知は、保有個人情報訂正決定等期間延長通知書(第18号様式)により行うものとする。
2 法第95条の規定による通知は、保有個人情報訂正決定等期間特例延長通知書(第19号様式)により行うものとする。
(訂正請求に係る事案の移送の通知)
第17条 法第96条第1項の規定による通知は、保有個人情報訂正請求事案移送通知書(第20号様式)により行うものとする。
(利用停止請求書)
第18条 法第99条第1項の規定による利用停止請求書の提出は、保有個人情報利用停止請求書(第21号様式)により行わなければならない。
2 第4条第2項の規定は、保有個人情報利用停止請求書の記載について準用する。
3 第4条第3項の規定は、保有個人情報利用停止請求書の提出について準用する。
(利用停止請求に対する決定期間の延長等の通知)
第20条 法第102条第2項の規定による通知は、保有個人情報利用停止決定等期間延長通知書(第24号様式)により行うものとする。
2 法第103条の規定による通知は、保有個人情報利用停止決定等期間特例延長通知書(第25号様式)により行うものとする。
(審査会への諮問)
第21条 条例第5条の規定による伊勢原市個人情報保護審査会への諮問は、次に掲げる書類を添えて行うものとする。
(1) 審査請求書の写し
(2) 開示請求、訂正請求又は利用停止請求に係る請求書の写し
(3) 前号の請求に対する決定に係る通知書の写し(不作為に係る審査請求である場合を除く。)
(4) 法第106条第2項の規定により読み替えて適用する行政不服審査法(平成26年法律第68号)第29条第2項に規定する弁明書の写し
(5) 法第106条第2項の規定により読み替えて適用する行政不服審査法第30条第1項に規定する反論書の写し(反論書を提出すべき相当の期間内に反論書の提出があった場合に限る。)
(6) 法第106条第2項の規定により読み替えて適用する行政不服審査法第30条第2項に規定する意見書の写し(意見書を提出すべき相当の期間内に意見書の提出があった場合に限る。)
(諮問をした旨の通知)
第22条 法第105条第3項の規定において準用する同条第2項の規定による通知は、個人情報保護審査会諮問通知書(第26号様式)により行うものとする。
附則
この規則は、令和5年4月1日から施行する。



























